产后出血(PPH)是分娩最常见的产科并发症,在发达国家中因出血导致的产妇死亡率持续下降,但在全球范围内,产后出血的发病率仍然维持高水平。尤其是严重母体病率(SMM)的出现,世界各国都在不断的为降低PPH发病率和死亡率而努力。对于产后出血,重点在于有效预防。如何正确处理第三产程,在产后出血时如何正确使用缩宫素及其止血药物,这些药物的应用时机及其注意事项有哪些?我国和世界各国对这些药物是如何分类的?其有效性和安全性如何?与其他药物如何联合使用?这些问题全球都在共同探索和讨论中。
一、 关于在产后出血中缩宫素药物应用的分类
WHO指南推荐积极使用促宫缩药物来预防和治疗产后出血,主要包括缩宫素类、麦角新碱类和前列腺素类,FIGO2022年产后出血防治管理策略中也就行了总结,2022年FIGO治疗产后出血的建议:
1.建议所有分娩者在第三产程中使用宫缩剂预防PPH。建议在阴道分娩和剖宫产时使用催产素(10 IU静脉/肌内[IV/IM])预防产后出血。在使用催产素的情况下,应注意催产素冷链。
2.在无法获得催产素或其质量无法保证的情况下,建议使用其他注射用子宫收缩剂(如适用,可使用麦角新碱/甲基麦角新碱200µg IM/IV;使用前可安全排除高血压疾病)或口服米索前列醇(400-600µg口服)或卡贝缩宫素100µg IM/IV预防PPH。
3.与现行单用催产素相比,麦角新碱联合催产素或米索前列醇联合催产素联合用药可能是预防产后出血≥500mL更有效的子宫收缩药物策略.这是更高的不良反应(麦角新碱引起的呕吐和高血压以及米索前列醇引起的发热)风险较高为代价的。
4.在没有熟练的助产士在场注射宫缩剂或无法获得催产素的情况下,建议由社区医务工作者和非专业医务工作者给予米索前列醇(400-600µg口服)以预防产后出血。
5.对于预防性使用催产素的女性,不建议将持续子宫按摩作为预防产后出血的干预措施。
6.催产素(IV或IM)和CCT(控制性牵拉脐带)是预防剖宫产时PPH的推荐胎盘取出方法。
来自世界各地产后出血高质量指南的药物治疗总结

在预防≥500ml出血和≥1000ml出血的PPH,排名前三的最佳药物(组合)依次是:麦角新碱联合缩宫素、卡贝缩宫素、米索前列醇联合缩宫素。
高证据质量表明:第三产程应用麦角新碱联合缩宫素对PPH的预防效果更有效,可显著降低出血≥500mlPPH发生风险(RR 0.69,95% CI 0.57-0.83),SUCRA评分排名第一;高证据质量表明:麦角新碱联合缩宫素较单用缩宫素用于预防PPH≥1000ml更有效(RR 0.77,95% CI 0.61~0.95),且疗效优于其他单药和联用组合。在第三产程作用持续时间,麦角新碱联合缩宫素组合SUCRA评分排名第一。[1]
由其可见,意见较为集中的是催产素、麦角新碱及米索作为一线药物,卡贝缩宫素为二线,卡前列腺素为三线应用。
二、各类缩宫素的性质、作用机理,应用的禁忌症及注意事项
(一)缩宫素
1906年,英国药理学家Dale从人垂体后叶中提取出某种物质,并发现这种物质能够使猫的子宫收缩。1953年,Du Vigneaud首次检测出该物质的序列并成功合成,同时将其命名为缩宫素(oxytocin)。目前临床所用制剂是从猪、牛、羊的脑垂体后叶中提取或化学合成而得。
作用机制:
缩宫素是下丘脑视上核和室旁核分泌的一种神经肽,是一种强效的促宫缩激素。缩宫素的作用受循环激素水平的调节,也受缩宫素酶(一种降解缩宫素的酶)的水平以及缩宫素受体(oxytocin receptor,OTR)的数量和活性的调节。子宫上受体分布呈梯度状递减,依次为宫体、子宫下段、峡部、宫颈,其中宫颈分布量最少。这种分布及表达特点利于增强宫底部的子宫收缩力,维持子宫下段处于松弛状态,从而益于胎儿在分娩过程中的安全通过。随着孕周进展,OTR表达会逐渐增强,孕37~41周时其表达数量可增加至12倍,在分娩发动后达到峰值。分娩开始时,缩宫素受体mRNA水平上调,子宫肌层缩宫素受体密度达到峰值。缩宫素通过胞吐作用释放到中枢和外周组织中还参与许多重要的生理病理过程,例如情绪、哺乳和性功能等。
药代动力及药效学:
口服在消化道易被破坏,故无效。能经鼻腔和口腔黏膜吸收。体内注射3~5分钟生效,作用维持30~60分钟。静滴立即起效,15~60分钟内子宫收缩的频率与强度逐渐增加,然后稳定。静滴完毕后20分钟后其效应立即减弱。因缩宫素有受体饱和,无限加大用量效果不佳,反而出现副作用,故24小时总量应控制在60单位内。过量应用缩宫素而产生的副反应包括心血管作用及水中毒。研究发现,健康产妇静脉快速注射10U缩宫素可以导致心率上升平均28次/min,平均动脉压下降33mmHg(1mmHg=0.133kPa),心电图显示心肌缺血,患者自觉胸痛等。缩宫素的抗利尿作用可以导致水中毒,如果应用大剂量缩宫素同时给予大量无电解质的葡萄糖溶液,更易引起水中毒。
注意事项:
(1)缩宫素的过敏反应:寒战、胸闷气促、过敏性皮疹、全身水肿甚至休克,国内有学者做了催产素不同给药途径用药后过敏反应的临床观察,目的探讨应用催产素在预防产后出血中,3种不同给药途径与其过敏反应发生的关系。对静脉注射、静脉滴注、肌内注射3种给药途径用药后过敏反应发生的时间、临床特征等进行观察,结果不同给药途径催产素过敏反应发生率和速度不同。静脉注射给药过敏反应发生率为7.82‰(9/1151),旦在短时间内(30s)发生:静脉滴注给药过敏反应发生率为2.75‰(3/1089),在10min内发生;肌内注射给药无1例发生过敏反应,结论催产素在预防产后出血用药后过敏反应的发生与给药途径有关,静脉注射催产素过敏反应发生率高,速度快,加强用药后的临床观察是保证产妇安全的关键。
(2)妊娠合并症用药注意:如妊娠合并严重心血管异常,如高血压、心脏病等的产后出血用药要特别观察心率、血压情况。
(3)药品储存:缩宫素应当在阴凉的环境下保存。当缩宫素冷藏储存时,即使12个月后其药效也并无明显减退,而在30℃避光的温度下,其药效降低大约14%(9-19%之间)。在一些低收入或中等收入的国家,冷链储存存在一定的困难,应当警惕温度导致的缩宫素药效减退[2]。
作用机制:
卡贝缩宫素可提高子宫平滑肌细胞之间缝隙连接紧密度与平滑肌细胞肌动蛋白密度、数量,增强子宫收缩张力,注射后能通过降低出血量来避免或减少凝血因子丢失,以改善凝血功能。卡贝宫缩素还能通过对子宫平滑肌细胞收缩蛋白表达,使血小板凝聚在收缩部位,刺激血管活性物质释放,促使血管收缩,改善凝血功能,从而更好地防治产后出血,保障产妇生命安全。
药代动力及药效学:
卡贝缩宫素是类似于缩宫素的合成激素,但作用时间较缩宫素更久,不需要持续静滴就可以维持宫缩效果[3]。卡贝缩宫素在人体内的半衰期是缩宫素的4-10倍[2]。有不少证据表明100µg的卡贝缩宫素与10µg(相当于5IU)的缩宫素能起到相近的子宫收缩效果。两种药达到相似药效的剂量下所产生的副反应也相似[4]。
药品储存:
在炎热潮湿的环境下,热稳定型卡贝缩宫素在30℃三十六个月、43℃六个月、50℃三个月及60℃一个月后仍能保持≥95%的纯度[5]。因此,对于冷链储存受限的区域,热稳定型的卡贝缩宫素显示出其独特的临床优势[6]。
(二)麦角新碱类
麦角碱类药物及其衍生物已应用于产科200多年。Charles L医生在维多利亚女王第9次生产时就应用了麦角碱。分子式为C19H23N302,别名顺丁烯二酸麦角新碱、苹果酸麦角新碱。国际妇产科联盟(FIGO)2022年产后出血防治管理策略中总结到:与目前标准的单用缩宫素相比,麦角新碱联合缩宫素促宫缩药物方案可更有效地预防≥500mL的产后出血。
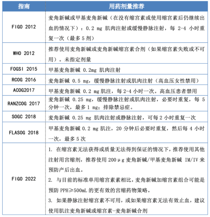
FIGO回顾了全球高质量产后出血指南对PPH用药推荐,麦角新碱是除缩宫素外被众多国际权威指南推荐药物,且被推荐的地位仅次于缩宫素。
世界各地权威指南对PPH预防策略推荐

作用机制:
麦角碱主要激动子宫上的部分α受体,通过增加肌细胞内的钙浓度从而起到收缩子宫的效果。两种临床上常用的麦角生物碱类似物是马来酸麦角新碱和甲基麦角新碱。对子宫平滑肌有高度选择性,直接作用于子宫平滑肌,作用强而持久。其作用的强弱与子宫的生理状态和用药剂量有关。妊娠子宫较未妊娠子宫敏感,成熟子宫较未成熟子宫敏感,对临产前的子宫或分娩后的子宫最为敏感。由于





















